At Around 4 AM April 27th 2024, my alert on Feebay for an BP Microsystems Actel Silicon Sculptor 3 Programmer pinged me. I couldn’t resist. This unit opens doors to programming a plethora of old Actel and Microsimi FPGA’s, a capability lacking in my current Xeltek and Other programmers.
Unboxing Video
Photo Of the Unit
Compare Silicon Sculpter 3 Size to a Modern Xeltek Superpro 6100N
Photo Of the Internals
CPU Is a Old 486 DX4 100 UG80486DX4100
There is a JTAG Headder But is it Not Populated I may have to Hook in and Check it out.
Pin Driver Stack, Here is 1 Pin Driver I Removed For Photo there are a few Different Part Numbers I will Get Photos of them All…
I promptly installed the most recent BPwin 8.0.2 software from BM Microsystems. Upon completion, I conducted a thorough system test, confirming that all tests passed without issue. At present, the system is running on Bios V2.34, with the option to upgrade to V2.38 readily accessible. However, before initiating the update process, I intend to safeguard V2.34 through a precautionary backup for archival purposes. Amazing that such an old programmer is still supported on software developed by the manufacture in 2024. FTP Archive of BPwin Software.
Having followed the registration instructions diligently, I submitted the BPUNreg.bpr to BPM Microsystems as instructed. In response, I received confirmation that registration for this model is unnecessary. My other corespondents this is required for the 1710 which there is a hefty software support fee. So, With this task resolved, I’m now on the lookout for a couple of adapter sockets to commence testing with some chips at the earliest opportunity.
BP Microsystems Programmer Socket Naming Convention
Additionally, From my searching for info I came across a Small Wiki Page. https://proghq.org/wiki/BPM_Programmer it Appears this Silicon Sculptor 3 may be a Stripped Down BPM 1410\1610\1710 programmer with the Memory Slot Populated. (SS3 is a 1710 and Disabled In Eeprom Only)
I am not doing a Full Teardown I no longer have the silicon sculptor 3.
June 02 2025, I did get another SS3 So a Teardown will happen…
I forgot to post the photos..
Here is TA Board CPCLVLTAX7 Rev D also know as a TA240VLV_FX4 form the firmware backup.
Bottom Side.
This board has 2 chips with stickers on them generally them are programmable.
U13 is a 93C46
You Should Back this chip U13 up.
Here is the Buffer it appears to just ID the TA (Technology Adapter) Board.
Main Board CPCBD03223 Rev. F
There is a Chip with a Sticker U38.
This Chip is a 93C66 I backed this up it contains the programmers Serial Number and Model Data
Serial number Is Located At Address 006F 007F (A2 90 LE Convert to BE 90 A2 = 37026)
Model Number is at 012F 013F (EF 0A LE Convert BE 0A EF = 2799) If this was a 1710 it would be AE 06 = 1710, A4 06 would be 1610, Etc.
Addresses 01E 01F (21 3D) is the Check Sum. It is an XOR Sum to address 01D. This is the Same XOR Checksum Calculation that is used for the adapters when repairing them. If the checksum is not correct it will error out and say your programmer needs repair.
(Not sure what else the other data is For)
Main Board CPCBD03223 Rev. F Bottom.
Mian Board Flash, AM29LV200BT Assume this is where the firmware resides I did not back it up there is a JTAG port figured I would probe that first and never got around to doing it.
Both the Main Baord and the TA Board are Shared between the 1410, 1610, 1710 and the Silicon Sculptor 3 there are slight configuration differences and the programming of the 93C66 on the Main Board and 93C46 on the TA. Firmware on the AM29LV200 may vary also.
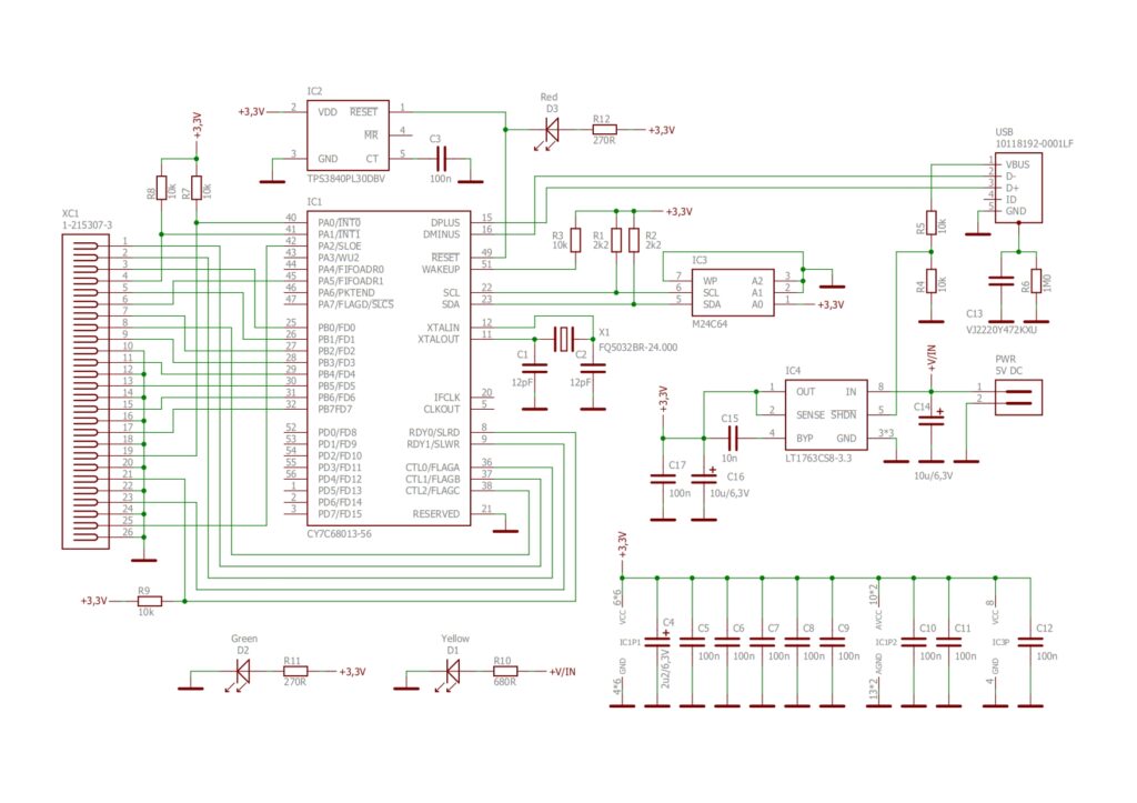
WWAVUSBEPP Board It Appears to be a CY7C68013A EX-USB FX2 USB Controller Being used for a USB to LPT converter
Bottom Side
Top Side
This board has a 24C64wp serial eeprom (See Buffer Images Below)
I have seen many of these programmers sold as parts and missing the USB Adapter. BPM Microsystems don’t list this part available for sale. So I am Creating an open source one based on the same CY7C68013A and the 24C64 from my probing its very simple and using info from the data sheet. its a Small Board so will be cheap the most expensive part is the MCU about $10.00.
I have confirmed that you can use a basic CY7C68013A-56 EZ-USB FX2LP USB2.0 Development Board and add USB Support to the older 1600 / 1700 / SS2 programmers and use the modern BPwin Software just use the pinout from the schematic above. If using a Development Board with a 24C128wp you need to wire the backup file to the upper 1/2 starting at 2000F I will Load in both area just to be safe.
I did find a Open Source BPM Microsystms USB WWAVUSBEPP Adapter project based on the CY7C68013A-56 MCU it seems to be almost identical to the the development board hardware except for the target connector and a few passives.
There is also another DIY WWAVUSBEPP Called BPM USB Looks to be more like the the original. Both Open source designs have not been tested.
Sorry I will not release the complied binary of the WWAVUSBEPP board. Here is Screen Captures of the Hex Editor of the backup of the WWAVUSBEPP eeprom for the SS3 final Checksum is 17816BH There is a lot going on I will comment it soon and compare it with another version from the 1710 when I get a chance to see of there is a difference.


The Difference is on Line 1FC0 addresses 1FC6 and 1FC7 the SS3 Data is 00 00 and the 1710 is FF FF
Tip on reassembly place the 4 center screws in the unit before screwing down the standoffs keeps holes aligned.
Thanks For Looking.
10/18/2025 The person that contacted me, that had the firmware files and Jtag info please contact me again I cannot find your e-mail / message.
Creating Posts and Maintaining this blog requires a significant investment of time and resources. If you’ve found the content informative or helpful, your generous support is greatly appreciated. Donations can be made through Cash App all funds are used for Blog Projects, Hosting Bills, and Cottie Kitty Cat Cookie Fund. Donate Here
Last Updated on March 15, 2026 by Steven Rhine








